ES
EN
IT
CONTACTO
ES
EN
IT
Seguir
Seguir
Seguir
Seguir
Seguir
CONTACTO
Conócenos
Quiénes somos
Qué hacemos
Patronato
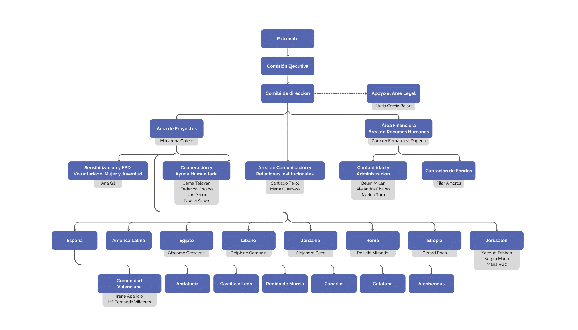
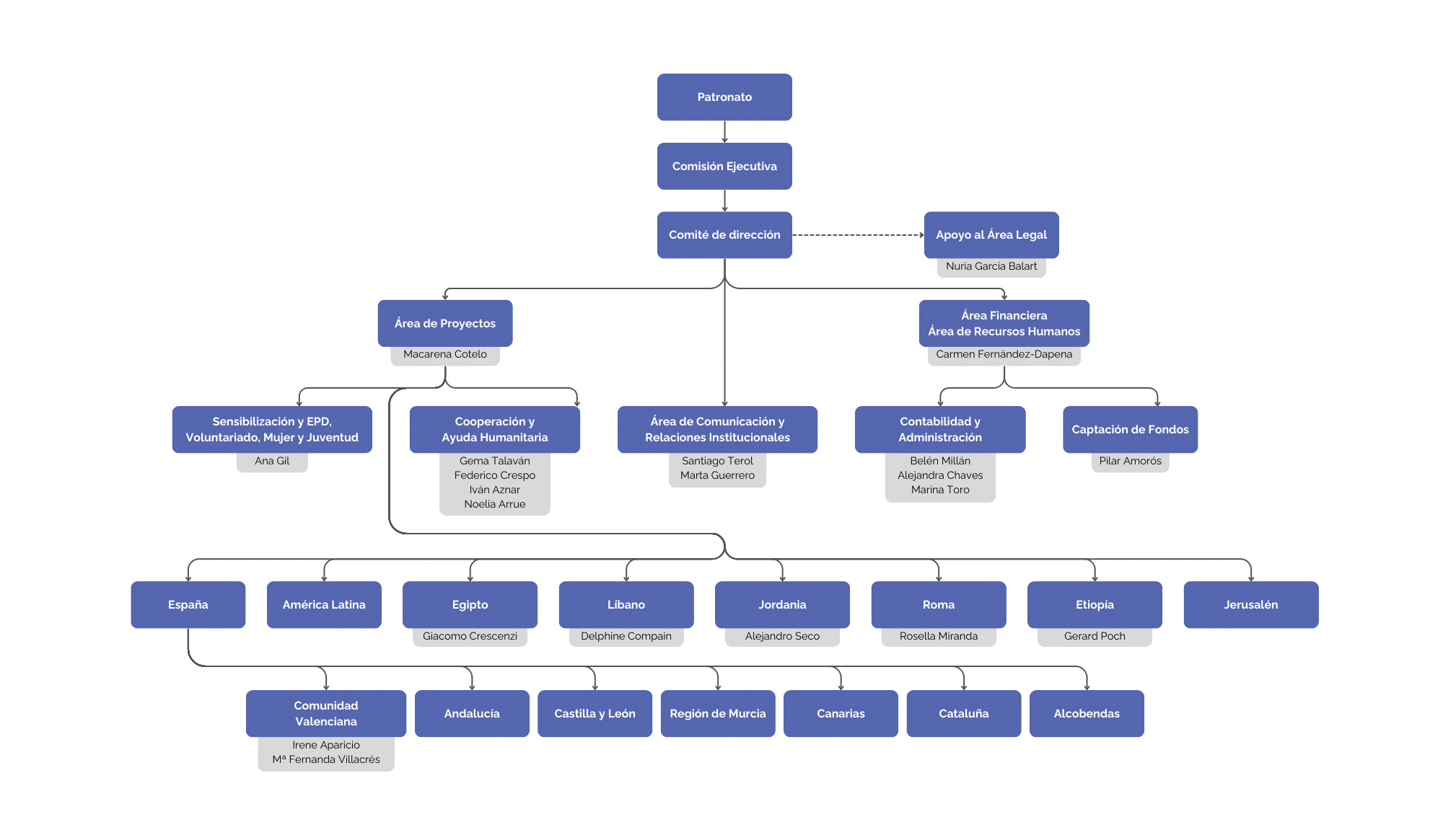
Organigrama
Sedes
Proyectos
Transparencia
Actualidad
Noticias
Publicaciones
Ofertas de empleo
Colabora
Hazte socio
Dona
Otras formas de colaborar
DONA
HAZTE SOCIO
Organigrama
Utilizamos cookies para asegurar que damos la mejor experiencia al usuario en nuestro sitio web. Si continúa utilizando este sitio asumiremos que está de acuerdo.
Estoy de acuerdo
Leer más